In the summer of 2024, the restaurant owner of an asian bistro named Lemongrass in Warwick Rhode Island reached out to me. His restaurant was going to be expanding and undergoing a redesign and he wanted someone with both UX and web development experience to completely redesign and unify his restaurant's logo, visuals, and website to match the look and feel of the redesign as well as to streamline the customer online ordering process. Through my redesign, I was able to unify the restaurant's brand identity to match their upcoming redesign and streamline the checkout system for customers ordering online. The new platform will launch with the re-opening of the restaurant.
Figma
Webflow
Adobe Design Suite
UX Designer
UI Designer
Graphic Design
Web Developer
Graphic Design
1 - 2 Months

the restaurant lists different menu items at different prices on their website and on different food delivery platforms.
Lemongrass as a restaurant has undergone many changes since its initial opening from expanding their menu, storefront, ect. Over those years, they have made slight and drastic changes to reflect their growing clientele and evolving customer base. None of these changes happened simultaneously, however, in the lack of visual unity in both their physical and digital storefronts, packaging, and menus. One of the major goals of this redesign was to not only to modernize the look and feel of their business to be more in line with the upcoming renovations, but to unify those design elements across the organization while improving the customer experience.

an example of the logo and font redesigned for simplicity and versatility
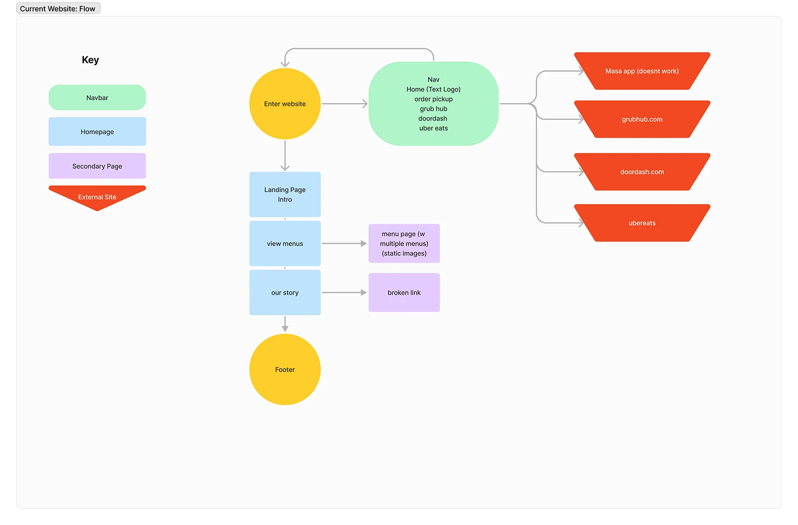
This outlines the old sitemap for the site that is still largely incomplete and leads to dead or missing links. Other elements, like the site's menus, consisted of embedded jpeg images that were difficult to read on non-desktop devices.

.webp)
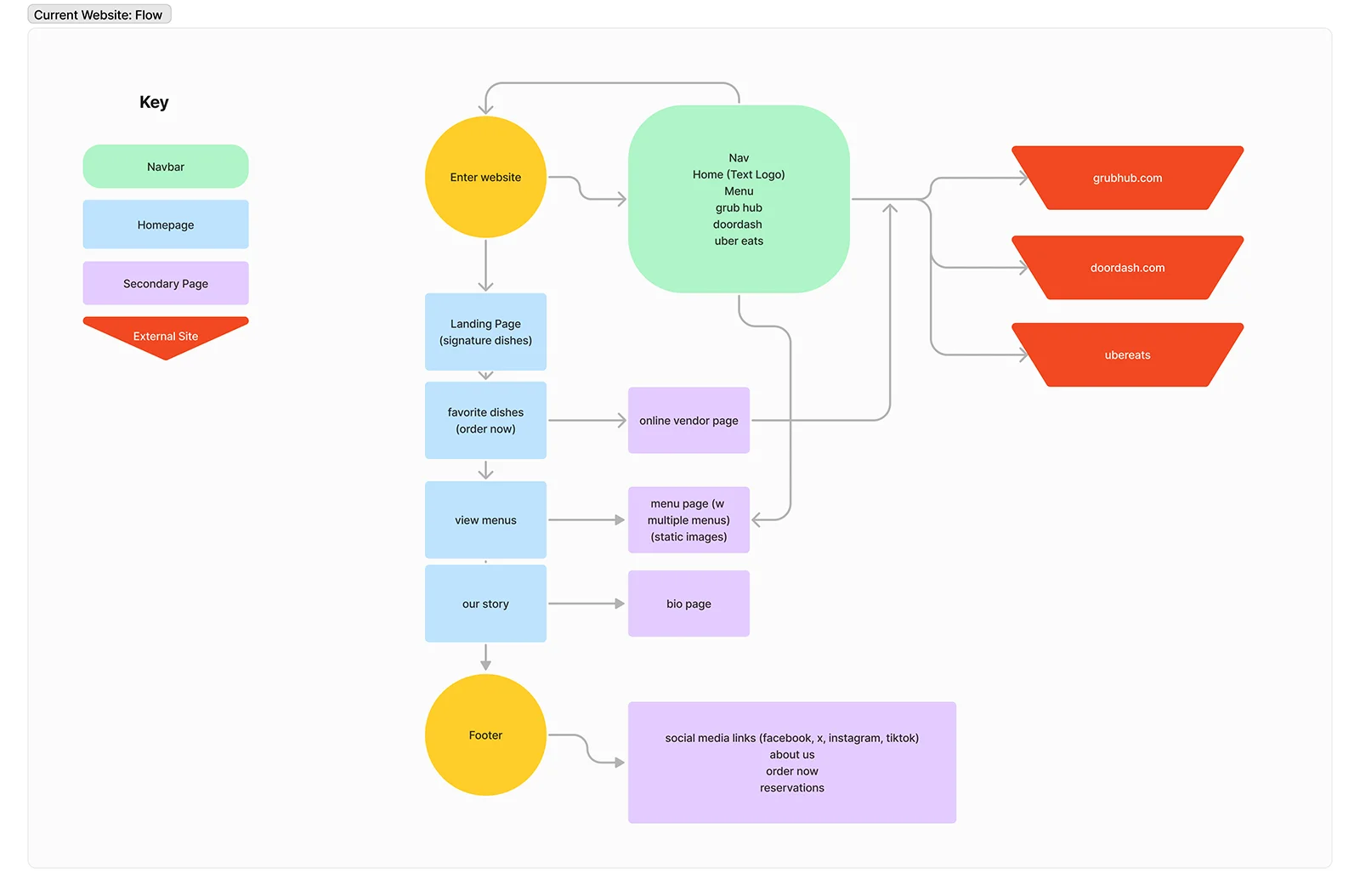
This outlines the new sitemap, which is not too dissimilar to the old one. This one is visually unified and consistent and all of the links work. The previous site’s menu page consisted of low resolution jpegs and I rebuilt it along with the other sites to be responsive. This allows for a more consistent viewing experience across all platforms and devices.
Accessibility was really important on this project as making sure the redesign was not only visually pleasing, but viewable by users regardless of visual impairments or other disabilities. For Color, WCAG is a standard for measuring the contrast ratio between two colors like the text and the background to insure that accessibility. Other accessibility features are less visually apparent in the final build like alt text descriptions for photos that can be read by screen readers. Good accessibility features like these are not just good design practices, but also allow for the site to be usable by the widest range of users possible.

Color variables for the new site and their WCAG score.

Alternative color variables and their WCAG score.

An example of the new homepage using the new design styles

A snippet from the menu page for the new website.
These are a few screen grabs from the new site that will be launched along with the reopening of the restaurant post renovation. It included a new logo, imagery, WCAG brand colors, responsive design that works across desktop and mobile, and a more streamlined process for users to go from their website to their preferred food delivery apps.
I was fortunate enough to find a client to give me as much creative liberty as Ron (the Lemongrass owner) when it comes to overhaul their business user experience and visual design. Streamlining the onboarding process from their website to their food delivery pages is something that will make a big difference in reducing customer turnover. The new redesign and site is expected to come online with the restaurant reopening after its renovation, but this one aspect of making the design and menus consistent across all of the restaurants storefront is something I think the owner could do before the renovations especially since they will be operating as a cloud kitchen during the renovations. Overall i'm excited to see the new site and redesign and what new customer behavior will be gleaned after launching the new site.