This project, completed for ELVTR’s UX/UI in Gaming course, analyzes Elden Ring’s multiplayer UI and suggests improvements. I designed and tested new wireframes and created a redesigned menu to support these changes.
Figma
Photoshop
Illustrator
UX Designer
UI Artist
7 Weeks


“how might we better communicate and onboard players to Elden Ring’s multiplayer Systems?”

Emojis are used to communicate how a player is feeling with each choice they make during the game.

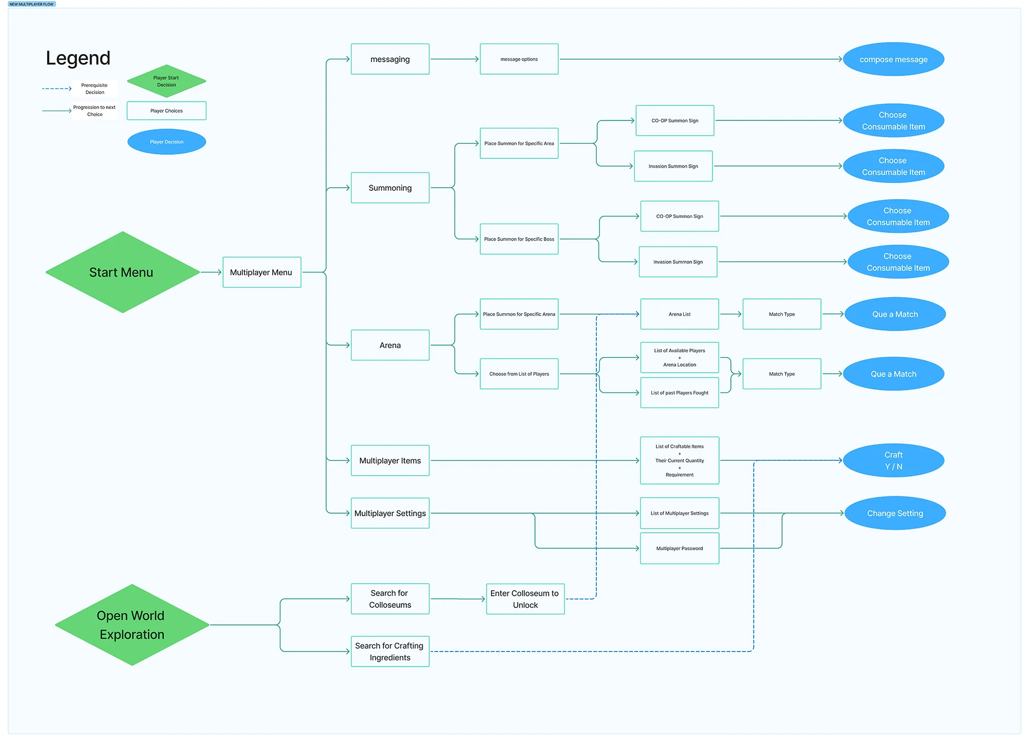
the paper prototype and flow chart map out the branching choices of player decisions and their consequences.

The current way players interact with the different multiplayer systems is complicated and confusing.



The new user interaction has clearer choices and better onboards players to the multiplayer systems. It also streamlines and consolidates decisions without compromising the gameplay design.




Elden Ring is the intellectual property of FromSoftware Inc & Bandai Namco
Screenshots and references sourced from : www.interfaceingame.com
Sampling reference images helped me build out the color palette to match the original game. Research revealed Agmena Pro and Maintinia were the fonts used for different character styles through out the game, so these were chosen when building out my UI Mockup.

UI Elements were made using a mixture of extracting assets from the game as well as custom made elements in Photoshop and Illustrator.
One of the strengths of this project was identifying and improving a poor user experience in Elden Ring’s multiplayer systems and creating a high-fidelity mockup that seamlessly fit the game’s existing UI style and art.
However, I could have improved the work by developing more complete mockups for every menu, running an additional round of user testing and iteration, and animating the mockups to test them in a more integrated, in-game context in order to validate my proposed changes.