I collaborated with the head of Flannel Design to redesign and modernize their agency website, transforming static layouts into a fully realized digital experience. My role spanned the entire development process, from building wireframes and optimizing assets to implementing custom code, animations, and interactions that elevated the site’s usability and brand presence. Alongside technical development, I also integrated SEO best practices and accessibility improvements, ensuring the final product was both discoverable and inclusive.
Figma
Webflow
Rive
Web Developer
Animator
2 Months
Layout Design: John Turner
Web Design & Development: Nicholas Tamas

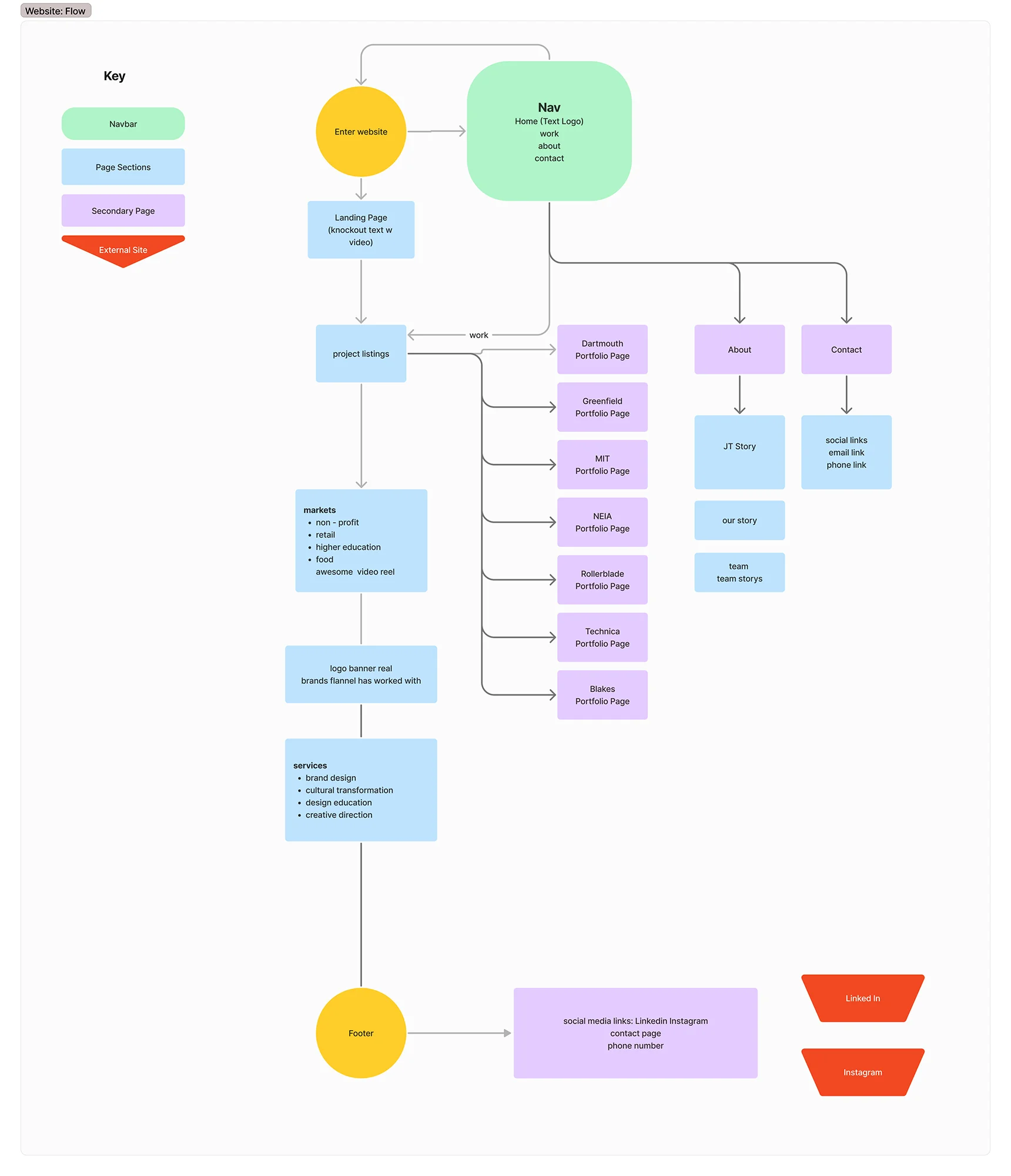
I developed a comprehensive sitemap before building wireframes to map out all necessary pages and their relationships. This provided a clear blueprint for the site’s structure, ensuring smooth navigation and logical flow throughout the user experience.
I transformed the initial static design concepts provided to me by John Turner into interactive wireframes that clearly mapped out structure, flow, and functionality. This step provided clarity on how his designs would translate to the web, as well as room for iteration and improvement before committing to fully developing the site in code.

.webp)


I was provided with high-quality publishing photos that needed to be adapted for web use. By carefully compressing and optimizing these assets, I ensured they loaded quickly and efficiently without losing visual impact, while also boosting the site’s overall SEO score.
I applied SEO best practices, including metadata optimization, structured headings, and clean semantic markup. These adjustments improved search visibility and positioned the agency for stronger digital reach. Within a few days of launching the site, it climbed to the top of search engine results.
I integrated accessibility standards such as alt text, ARIA labels, WCAG colors, and keyboard navigation support. This work ensured the site was inclusive and usable by a wider range of visitors, reflecting thoughtful design principles.

I designed and developed bespoke animations and micro-interactions to bring the brand’s personality to life through Webflow interactions, custom JavaScript, and Rive App. These subtle yet dynamic touches improved user engagement and created a memorable browsing experience.
I designed and developed the site to be fully responsive, adapting seamlessly to desktops, tablets, and mobile devices. This ensured a consistent and enjoyable viewing experience for all users, regardless of screen size or platform.




Looking back on this project, one of the biggest challenges I faced was balancing design changes with the realities of development. While I successfully navigated performance optimization, responsive design, accessibility standards, and custom code limitations, I realized that a longer project timeline would have allowed for more robust testing earlier in the process. Specifically, incorporating A/B testing during the wireframe stage could have identified design adjustments before development began, saving time and streamlining revisions later. Despite these challenges, the project pushed me to problem-solve in real time and reinforced the importance of building flexibility into both design and development workflows.